Für das Projekt Stellpult habe ich mir ein System überlegt, bei dem ich mehrere verschiedene Platinen für die Anzeige und Taster im Stellpult benötige.
Da lohnt es sich nicht, diese bei einem PCB-Hersteller in kleinen Mengen aus China zu bestellen.
Als Alternative habe ich dann das Fräsen/Gravieren im Netz gefunden.
Wie geht das?
Wie geht man da vor? Ganz einfach, eine Fräse kaufen und los geht's ...
leider nicht ganz so einfach, wenn es günstig sein soll ... Profi-Fräsen können die Gerber-Datei einlesen, die kostet aber auch entsprechend.
Ich habe mir eine kleine China-CNC-Fräse 3018 zugelegt - die kam dann auch relativ schnell und teuer war die auch nicht (ca. 125.- €). Aber so wie geliefert fehlen die Achsen-Endschalter - die verhindern, dass man die Fräse ausserhalb ihrer physischen Grenzen bewegt, also hart irgendwo anschlägt und die Achsen-Antriebsmotoren durchbrennen oder die Steuerung mit den Motortreibern überhitzt. Dazu habe ich mir Endschalter besorgt und von einem Freund entsprechende Aufnahmen 3D-gedruckt. Entsprechende Eingänge bietet die Steuerungsplatine zur Fräse, also kein Problem. Diese Eingänge sind als "Schließer" ausgelegt (in der Industrie werden solche Endschalter immer als "Öffner" umgesetzt), das ist insofern kritisch, denn ein Kabelbruch oder abgezogener Steckkontakt würde den Endschalter überfahren, ohne das dieser einen Kontakt gemeldet hat. Als "Öffner" ausgelegt, muß also der Strom fließen und erst, wenn der Endschalter betätigt wird, wird der Kontakt geöffnet, und die Endlage wird sicher erkannt. Geht aber auch so, wir sind ja immer dabei, wenn die Fräse arbeitet.
Ok, also die Hardware ist nun ausgerüstet, bei der Z-Achse noch improvisiert, hier wollte ich das Kunststoffteil, wo der Z-Antrieb und die Führung sind, nicht anbohren, so habe ich die Endschalter erstmal aufgeklebt.
Die ersten Versuche macht man nicht in Holz, Kunststoff oder sogar Alu, sondern in Hartschaum. Sollte bei den Parametern was nicht stimmen, konstet das nicht gleich einen Fräser oder Bohrer …
Meine Opferplatte habe ich zunächst aus Kork gewählt, das geht ganz gut, aber später habe ich festgestellt, dass über die Länge der Y-Achse eine Höhenunterschied von ca. 0,3mm besteht. Also habe ich dann eine Kunststoffplatte genommen und diese "plan" gefräst.
Für das spätere Isoliergravieren (es werden ja nicht die Leiterbahn graviert sondern diese werden freigestellt) muß das eigentlich noch viel genauer sein, aber dazu später...
Wie geht man nun vor?
Als erstes braucht man einen Layout, welches gefräst werden soll. Ich nutze Target!3001 um meine Schaltungen zu entwickeln, hier ist auch ein LayOut-Programm enthalten.
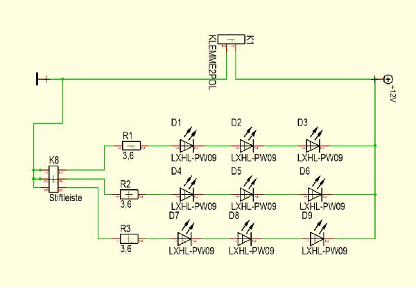
Also erstmal ein Schaltplan - hier der für meine UV-Aushärtung
Dann habe ich mir Gedanken gemacht, wie ich das Positionieren der Bauteile am
einfachsten hinbekomme, dazu habe ich mir ein 2D-Layout in einem CAD-Programm
erstellt und im dxf-Format abgespeichert, diese Datei kann man dann in Target
3001! importieren:
An den Hilfslinien lassen sich nun gut die Bauteile platzieren. Da es eigentlich Umrisse der späteren Leiterkarte sind, muss man also überflüssigen Linien nach dem Platzieren entfernen. Nachdem dann alle Bauteile platziert und Leiterbahnen erstellt wurden, wird das Projekt in Target als HPGL-Datei ausgegeben. Das ist ein Dateiformat für einen Plotter und läßt sich in ESTLCam importieren. Es werden die Leiterbahnumrisse und der Platinenumriss erzeugt (nur die Eckpunkte, bei Bohrungen nur der Mittelpunkt), genau das, was man dann später in ESTLCam benötigt.
So sieht es dann in Target 3001! aus:
und als Import in ESTLCam:
So sieht es dann real aus, bestückt und auf Funktion geprüft:
Die gravierte/gefrästen Leiterbahnen müssen noch entgratet werden. Meine verwendeten Rohlinge sind aber extrem schlecht, da muß ich etwas besseres finden. Obwohl ich ja eine plangefräste Opferplatte habe, drehte der Gravierstichel bei manchen Bahnen im Freien, das können nur Oberflächenunebenheiten des Rohlings sein. Auch die Haftung der Kupferschicht auf dem Trägermaterial ist nicht gut.
Bei Fragen stehe ich gern mit meinen hiermit gemachten Erfahrungen zur Verfügung ...